进入适老化
无障碍阅读
首页
玉乡资讯
政务服务
县政府
政府信息公开
政民互动
魅力玉乡
专题专栏
您当前所在位置:
首页
>
专题栏目
>
镇平县高效办成一件事专区
> 个人一件事专区
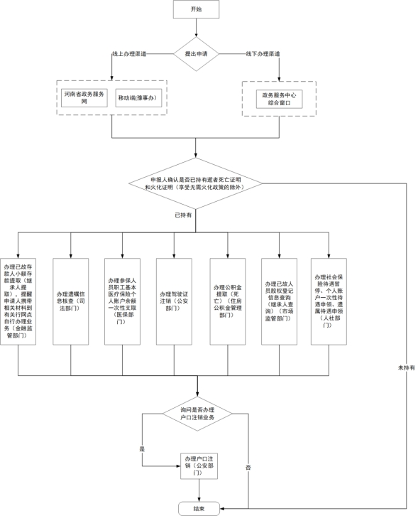
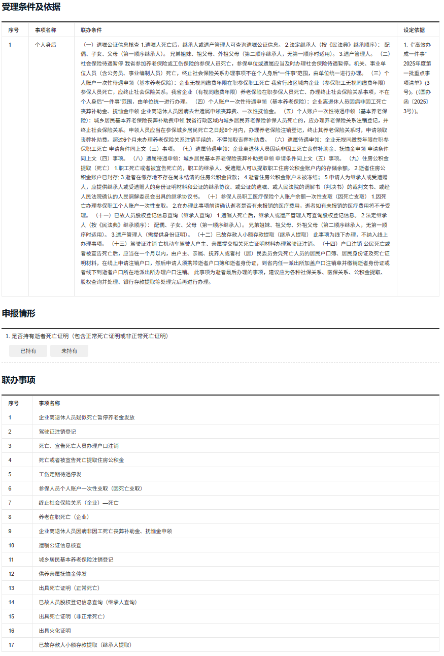
个人身后“一件事”
来源:
时间:2026-03-11
分享:
在线办理
国务院部门
外交部
发展改革委
教育部
科技部
工业和信息化部
国家民委
中央纪委国家监委
民政部
财政部
人力资源和社会保障部
自然资源部
生态环境部
住建部
水利部
农业农村部
商务部
卫生健康委员会
人民银行
审计署
国资委
海关总署
税务总局
市场监督管理总局
民航总局
国家广播电视总局
体育总局
应急管理部
统计局
林业局
药品监督管理局
知识产权局
国家宗教事务局
参事室
国管局
侨办
省市政府网站
北京市
上海市
天津市
重庆市
江苏省
广东省
浙江省
安徽省
海南省
四川省
贵州省
黑龙江
云南省
陕西省
甘肃省
河南省
湖北省
吉林省
辽宁省
山西省
湖南省
青海省
新疆
广西
香港
澳门
河北省
福建省
江西省
山东省
宁夏
省直辖市政府网
郑州市
开封市
洛阳市
平顶山市
安阳市
焦作市
鹤壁市
新乡市
濮阳市
许昌市
漯河市
三门峡市
南阳市
商丘市
信阳市
驻马店市
济源市
县市区政府网
邓州市政府
卧龙区政府
宛城区政府
方城县政府
社旗县政府
南召县政府
淅川县政府
西峡县政府
内乡县政府
镇平县政府
新野县政府
唐河县政府
桐柏县政府
南阳新区
高新区
鸭河工区
官庄工区
新闻媒体网站
中国经济网
中国新闻网
中华网
搜狐新闻网
网易新闻
新浪新闻
千龙新闻
央视国际
中青在线
人民网
新华网
环球网